您好,欢迎来到我们的网站!
用户名:
密码:
登录
中国散装水泥推广发展协会信息网
China bulk-cement association of popularization & development information network
首页
协会介绍
信息中心
政策法规
协会要闻
标准规范
理论研讨
技术交流
统计信息
企业园地
分支机构
当前位置:
首页 |
协会要闻 |
秘书处
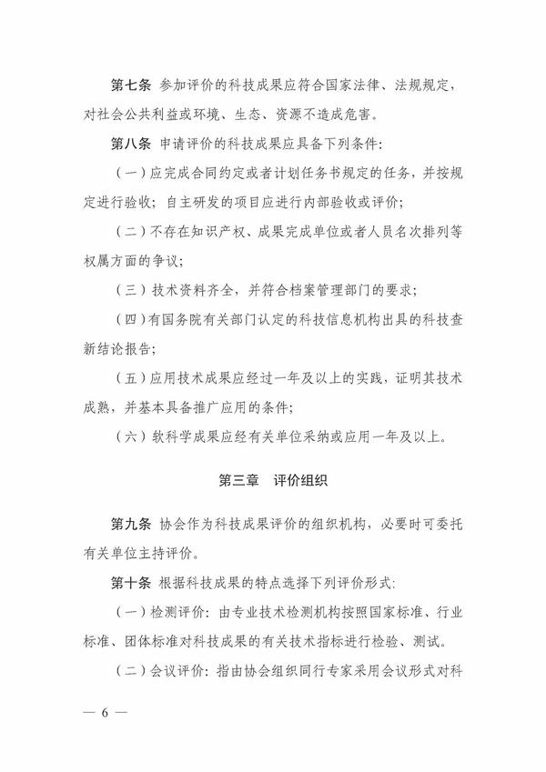
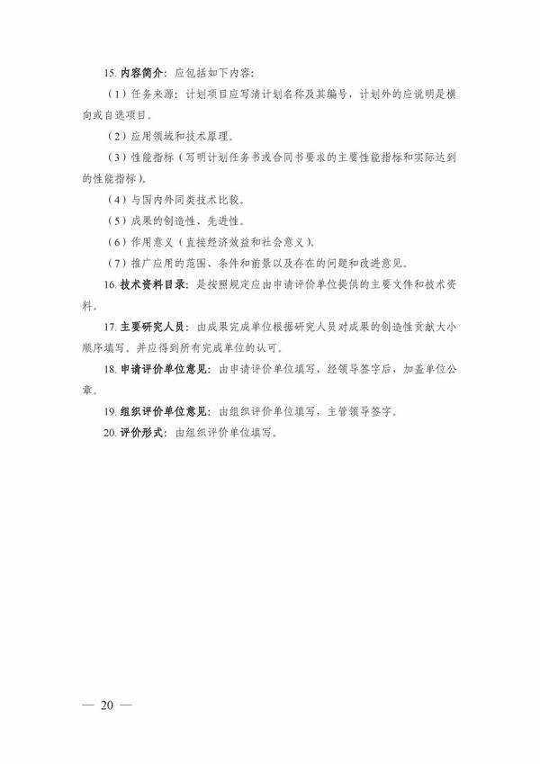
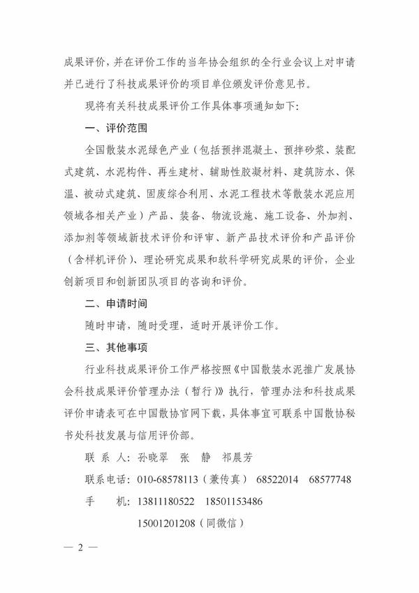
关于常态化开展全国散装水泥绿色产业科技成果评价工作的通知
中国散装水泥推广发展协会信息网 2022-01-10 来源:中国散协秘书处
【字体大小:
大
中
小
】
打印
附件下载:
附件1:《中国散装水泥推广发展协会科技成果评价管理办法》(暂行).pdf
附件2:科技成果评价申请表.doc
上一篇:
中国散协秘书处全体员工祝大家新年快乐!
下一篇:
一位耄耋“老散”的拜年信
相关推荐
关于举办预拌砂浆生产与应用技术管理(第十五期·无锡)培训班的通知(第一轮)
光影铸魂护国安 巾帼同心启新程——中国拆船协会中国散装水泥推广发展协会联合党支部组织集体观影《惊蛰无声》
联合党支部召开“开展树立和践行正确政绩观学习教育”动员部署和集中学习会
中国散装水泥推广发展协会2026年新春献辞
关于申报2026年度散装水泥绿色产业专利优秀奖的通知
分享至:
==国务院相关机构==
==中央社会工作部==
==国家市场监督管理总局==
==全国团体标准信息平台==
==中国社会组织政务服务平台==
==国家标准化管理委员会==
==国资委==
==统计局==
==交通运输部==
==商务部==
==生态环境部==
==住房城乡建设部==
==财政部==
==国家发展改革委==
==工业和信息化部==
==中国政府网==
==行业组织及相关单位==
==中国物资再生协会墙材革新与再生建材工作委员会==
==建筑材料工业技术情报研究所==
==中国建材信息总网==
==中国混凝土网==
==中国水泥网==
==数字水泥网==
==中国物流与采购联合会==
==地方行业网站==
==浙江省散装水泥发展中心==
==湖南省散装水泥和墙体材料改革办公室==
==江西省散装水泥和预拌混凝土协会==
==陕西省散装水泥与预拌砂浆推广发展协会==
==广州市住房和城乡建设局==
==广东省预拌混凝土行业协会==
==湖北省住房和城乡建设厅==
==吉林省住房和城乡建设厅==
==福建省工业和信息化厅==
==云南省工业和信息化厅==
==江苏省工业和信息化厅==
==北京市住房和城乡建设委员会==
==综合网站==
==腾讯网==
==光明网==
==中国经济网==
==中国新闻网==
==央广网==
==中国网==
==新华网==
==人民网==
版权所有:中国散装水泥推广发展协会信息网所有
关于我们
网站声明
网站地图
联系我们
京ICP备18037821号-1