建办标函〔2026〕38号
各省、自治区住房城乡建设厅,直辖市住房城乡建设(管)委,新疆生产建设兵团住房城乡建设局:
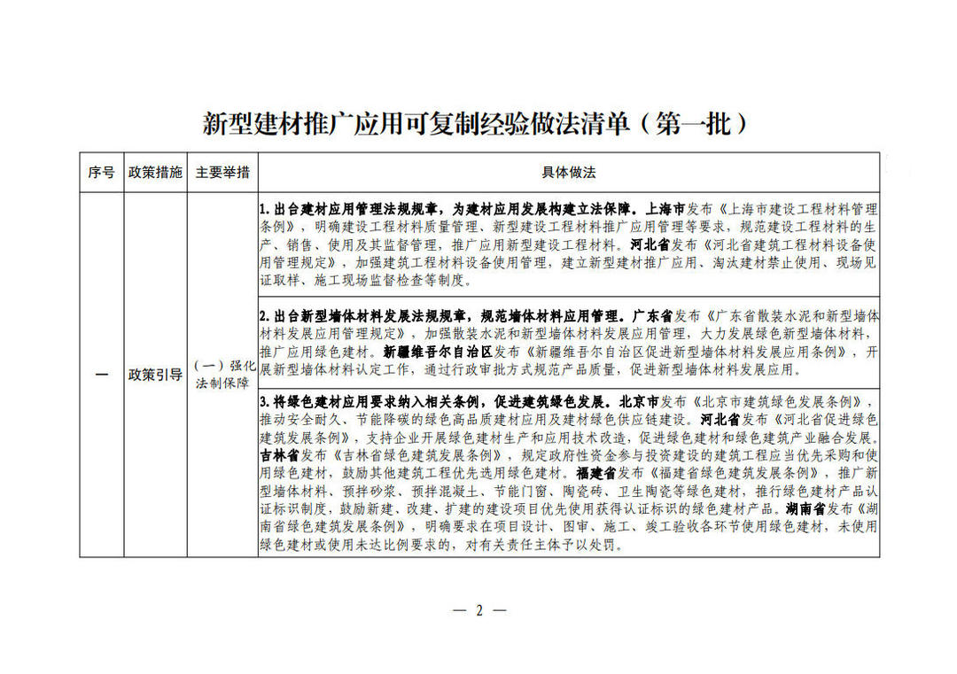
为贯彻落实中央城市工作会议精神,加快新型建材研发应用,我部总结各地在政策引导、体制机制、技术支撑、发展创新等方面的经验做法,形成《新型建材推广应用可复制经验做法清单(第一批)》,现印发给你们,请结合实际学习借鉴。
住房城乡建设部办公厅
2026年2月12日
(此件主动公开)











附件下载: 新型建材推广应用可复制经验做法清单(第一批)终稿20260225.pdf