自治区工业和信息化厅 自治区园区办 自治区大数据发展局 广西通信管理局关于印发《广西制造业智改数转网联行动计划(2026—2028年)》的通知
中国散装水泥推广发展协会信息网 2026-03-27 来源:广西壮族自治区工业和信息化厅
桂工信两化〔2026〕198号
各有关单位:
为促进制造业数智化转型,加快人工智能赋能新型工业化,现将《广西制造业智改数转网联行动计划(2026—2028年)》印发你们,请认真贯彻落实。
广西壮族自治区工业和信息化厅
广西壮族自治区产业园区改革发展办公室
广西壮族自治区大数据发展局
广西壮族自治区通信管理局
2026年3月16日
广西制造业智改数转网联行动计划
(2026—2028年)
为深入贯彻党中央、国务院关于促进制造业数智化转型的决策部署,落实工业和信息化部《工业互联网和人工智能融合赋能行动方案》和自治区《广西深入实施“人工智能+”三年行动方案(2026—2028年)》等文件精神,推动人工智能赋能新型工业化,全力打造制造业十大现代化支柱产业,培育壮大新质生产力,制定本计划。
一、工作目标
到2028年,推动1000家以上工业企业实施新型工业网络改造升级,逐步推动规模以上工业企业数智化转型全覆盖,累计培育1000家以上智能工厂和数字化车间、打造600个以上典型应用场景,建成100个以上工业高质量数据集,建设一批高标准数字园区、制造业数字化转型促进中心,迭代更新一批工业互联网平台和工业软件,开发一批工业智能体,信息化和工业化融合发展水平得到大幅提升。
二、重点任务
(一)开展数智强基互联行动
1.深化企业内外网建设。针对工业企业智能协同生产、模型训练推理、智能体通信交互等新需求,支持企业综合运用工业光网、边缘计算、云化控制等技术构建网、算、控深度融合的新型工业内网基础设施。有序推进“双千兆”网络向5G-A和万兆光网演进升级,推动云网协同、算网一体、固移融合等技术,提高互联网接入服务业务,持续提升高质量外网覆盖和服务水平。促进5G网络规模化应用,打造“5G+工业互联网”升级版,加快5G工厂建设。加快算力一体化布局,积极融入全国一体化算力网。鼓励企业建设运营工业互联网标识解析二级节点,推动“星火·链网”超级节点(柳州)运营推广。
2.推动工业设备更新。加快低效老旧设备和“哑”设备更新改造,推动数控机床、工业机器人、工业控制装备、智能物流装备、传感与检测装备、安全应急装备等智能制造设备更新。推广应用新型传感、先进控制等智能部件,加快工业母机等各类工业装备搭载应用智能体,提升工业设备数智化水平。
3.加快软件平台迭代。推动基础软件、工业软件及行业应用软件更新换代。推动平台底层架构、数据协议与人工智能适配兼容,发展“工业互联网平台+智能体”等创新模式。发展平台支撑的数字化管理、平台化设计、智能化生产、网络化协同、个性化定制、服务化延伸等新模式新业态。打造一批专业型、行业型、协作型工业互联网平台,分类分级开展工业互联网平台“基础级、成长级、引领级、生态级”培育。
(二)开展应用模式焕新行动
4.加速产业应用赋能。场景化、图谱化推动重点行业企业数智化转型,分行业制定和推广数智化场景图谱,逐步推进研发、生产、管理、服务等全流程环节数智化改造,加快推动规模以上工业企业“愿转尽转、真转真用”。引导中小企业分类梯次实施数字化改造项目,加快完成南宁、柳州、玉林国家级中小企业数字化转型城市试点建设,纵深推动工业大县中小企业数字化转型,推广以集群、园区为单位的“面状”转型。

5.推进链群协同转型。实施工业互联网与重点产业链“链网协同”,支持龙头企业、链主企业和上下游企业融通发展,建设工业互联网平台,开展协同采购、协同制造、协同配送、产品溯源等应用,推广共性应用场景,加快人工智能新产品新服务新业态规模化落地,强化上下游数据贯通,带动产业链上下游整体推进数智化转型,赋能产业链提质降本增效。
6.深化数智园区建设。加强园区网络、标识、智算中心等数智基础设施建设,保障园区内企业“入驻即用”。搭建园区公共服务平台,畅通创新链、产业链、资金链、人才链,开展协同研发、共享制造、共享仓储、共享物流、数智金融等创新服务,完善园区安全体系,建设一批自治区级数智园区,支持南丹关键金属高质量发展综合试验区等创建国家高标准数字园区。
(三)开展智能融合发展行动
7.夯实工业数据基础。开展工业数据筑基行动,面向工业模型训练需求,抓好数据的采、集、用,建设一批高质量行业数据集。充分发挥工业互联网标识解析唯一身份、精准定位和数据互通作用,拓展工业互联网标识解析体系在生产制造全环节的应用,实现全场景数据共享和追溯。引导龙头企业基于工业互联网带动上下游开放数据资源,建设运营可信数据空间和工业智算基地、工业数据训练基地,开展工业数据清洗、标注、合成、评估,支撑通识类、行业通用类、行业专用类数据集建设与服务。
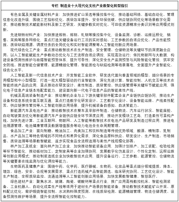
8.打造行业垂直模型。广泛挖掘人工智能应用场景,重点研发和推广应用一批面向制造业十大现代化支柱产业的垂直领域的模型、细分场景的专用模型及轻量、高效、易于部署的中小型模型。以万千“小场景”汇聚形成融合“大场面”,形成“大模型夯基+小模型深耕”的人工智能工业应用模型体系。
9.实施智能制造工程。持续开展智能工厂梯度培育,推动人工智能等新一代信息技术深度嵌入生产制造全过程、供应链全环节和产品生命全周期,打造人、信息系统、物理设备高效协同的新一代智能制造系统,支持企业探索柔性生产、共享制造、虚拟制造等新业态新模式,优化组织结构和业务流程,打造一批广西智能制造标杆企业、智能工厂和数字化车间,创建一批国家卓越级智能工厂、领航级智能工厂。
(四)开展产业生态壮大行动
10.培育优质服务商。支持龙头企业孵化一批行业级服务商,支持工业互联网解决方案供应商向智能化解决方案供应商转变,重点加快培育一批工业数据、工业模型等领域的专业化服务商。支持服务商加快开发“小快轻准”产品和解决方案。鼓励服务商联合工业企业、科研院所打造集生产实践、标准制定、人才培养、技术创新于一体的融合载体,培育既懂行业又懂数智技术的复合型人才。
11.优化公共服务能力。鼓励各地市合规探索公益性服务和市场化运作相结合的公共服务载体运营机制,支持有条件的单位建设制造业数字化转型促进中心,加快提升本地数智化转型“聚能”“赋能”能力。持续开展工业企业智改数转线上诊断,深入开展工业互联网一体化进园区“百城千园行”“百场路演”等系列活动。优化广西制造业企业培优育强服务券。推动建设新一代软件产业园和人工智能创新应用先导区,促进服务资源集聚发展。
12.提升安全保障水平。支持工业企业应用动态身份验证、安全态势感知、多层次纵深防御等技术,部署工业防火墙、入侵检测系统等产品,提升网络和数据安全防护能力。推动广西工业领域网络安全信息公共服务平台建设,加强工业领域网络安全与数据安全风险监测、预警、通报。持续开展“数安护航”“数安铸盾”、护航新型工业化网络安全等专项行动,指导工业企业开展网络与数据安全风险评估与处置、强化应急演练。
三、保障措施
自治区制造强区建设领导小组统筹制造业智改数转网联推进工作,建立自治区、设区市、县(市、区)上下联动、部门横向协同的工作体系。充分利用现有资金渠道,加强资源要素保障,引导社会资本投入。强化宣传引导,发布典型案例,推广经验做法,营造制造业智改数转网联的良好氛围。
本行动计划自印发之日起实施,有效期至2028年12月31日,由自治区工业和信息化厅牵头负责解释。《广西加快制造业数字化转型 助力新型工业化发展行动计划(2024—2026年)》(桂工信两化〔2024〕390号)同时废止。